Made with ❤️‍🔥 in Paris
LinkedIn
Dribbble
GitHub
 
FR
EN

NightHawk – C2 Framework

NightHawk – C2 Framework
Nighthawk est un framework C2 de post-exploitation dédié aux opérateurs Red Team, conçu pour piloter des agents et simuler des attaques.

Contexte

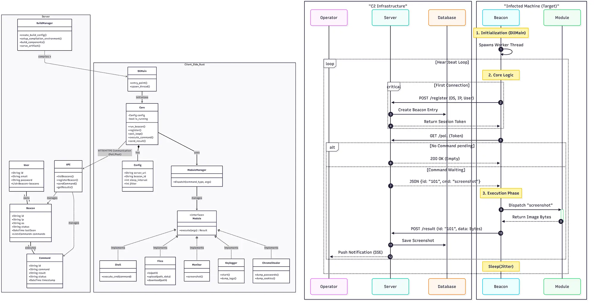
NightHawk est un framework C2 (Command & Control) de nouvelle génération dédié à la post-exploitation en contexte Red Team, conçu pour offrir puissance, furtivité et collaboration en temps réel. Pensé pour les opérations offensives avancées, il unifie l’ensemble du cycle de vie d’une campagne au sein d’une plateforme web moderne, immersive et hautement réactive. Contrairement aux outils fragmentés traditionnels, NightHawk centralise la gestion des agents, des sessions et des données dans une interface unique, permettant aux opérateurs de conduire des opérations complexes à grande échelle : de la génération de charges utiles furtives jusqu’à l’exfiltration de données sensibles.

Mission

Le framework s’appuie sur des beacons avancés, légers et adaptatifs, capables d’opérer sur différents environnements (Windows, Linux, etc.) via des canaux de communication sécurisés. Il intègre des capacités de surveillance en temps réel telles que le monitoring live des systèmes compromis, le keylogging, la communication interactive, ainsi que la prise de contrôle des périphériques audio et vidéo. L’exfiltration est simplifiée grâce à un gestionnaire de fichiers complet et des fonctions de récupération de credentials. NightHawk se distingue également par son dashboard stratégique, incluant une cartographie mondiale des compromissions pour une vision globale instantanée des opérations. Enfin, son design premium en mode sombre, fluide et ergonomique, est optimisé pour les longues sessions d’opérations, faisant de NightHawk non seulement un outil technique puissant, mais un véritable écosystème de cybersécurité offensive au service des audits et simulations d’attaques réalistes.
VOIR LE PROJET
VOIR LE PROJET
VOIR LE PROJET
VOIR LE PROJET
VOIR LE PROJET
VOIR LE PROJET
Voir le projet suivant
Adagio